联系我们CONTACT US
地址:海南省海口市玉沙路58号
手机:13988889999
电话:0898-88889999
邮箱:admin@eyoucms.com
查看更多
R主营项目PRODUCT
你的位置: 首页 > 主营项目 > 主营项目三

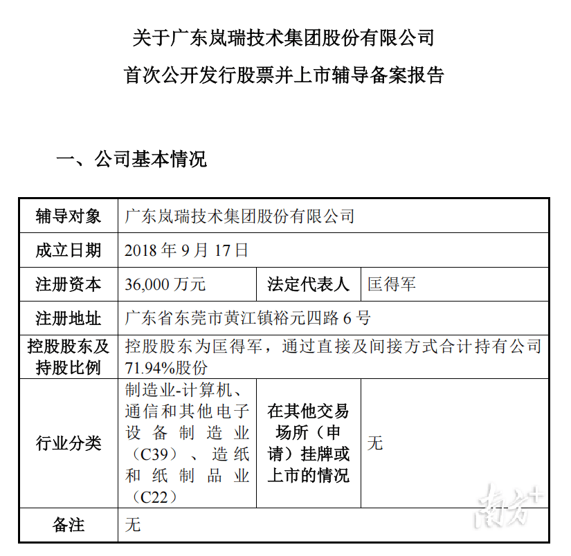
东莞黄江或将再添一家上市企业!岚瑞技术完成IPO辅导备案登记

发布时间:2026-02-01 07:12:40  点击量:

  日前,广东岚瑞技术集团股份有限公司(下称“岚瑞技术”)在广东证监局完成IPO辅导备案登记,启动上市进程。这家总部位于东莞市黄江镇的高新技术企业,凭借其在液冷散热领域的深耕与全球化布局,正式向资本市场发起冲刺。

  公开资料显示,岚瑞技术成立于2018年9月,但其前身可追溯至2004年,注册资本3.6亿元,是一家集研发、生产、销售于一体的全球化高新技术企业。集团专注于为全球客户提供精密结构件、散热解决方案的一站式制造服务,业务覆盖消费电子、云计算、汽车、医疗及工业应用等领域。目前,集团在全球拥有超1,500名员工,制造面积超10万平方米,并在中国、越南、墨西哥及美国设立多个生产基地与研发中心,长期服务于NVIDIA、微软、Oracle、亚马逊、Wistron、Dell、小米、Logitech、HUAWEI、GoPro、HARMAN、中航光电、迈瑞医疗等全球500强及行业龙头企业。

  作为技术驱动型企业,岚瑞技术的散热专利“成绩单”尤为亮眼。据专利信息,其散热专利技术在2024年4月开始陆续申请,截至目前已拥有18项相关专利,涵盖冷板、液冷散热器、液冷鳍片式散热结构等核心技术产品。

  近年来,岚瑞技术加速布局液冷散热赛道。2024年7月,集团成功摘牌黄江镇星光社区30亩用地,投资3.2亿元建设岚瑞高端自动化智能制造项目,聚焦精密散热模块、光学模块、金属精密加工等产品研发生产。

  2025年4月,该项目主体结构封顶,岚瑞技术负责人在封顶仪式上表示:“该项目的封顶,标志着公司在液冷散热领域迈上新台阶。新园区将显著提升公司的研发生产能力,为HPC和AI服务器客户提供更优质的绿色数据中心解决方案。目前,公司正在推进30余个高端AI芯片散热项目的研发,并成功拓展AMD、浪潮等头部客户。”待入驻新园区,岚瑞技术将完善从冷板到CDU的全链条液冷产品线,致力于成为全球领先的液冷系统解决方案供应商。

  为进一步强化产业链协同,2026年1月,岚瑞技术再落一子——总投资约3.8亿元的人工智能液冷散热项目在黄江镇2026年第一季度重点项目集中签约动工仪式完成签约,主要从事扣板、快接头、液冷模组、冷液分配装置等产品生产销售。岚瑞技术相关负责人鲁先生表示:“我们专注高功率散热模组及精密结构件研发,产品广泛应用于AI芯片、数据中心、新能源汽车等前沿领域。”此次增资黄江,既是对东莞“智创优品”战略的响应,也将助力黄江人工智能产业链补链强链。

  作为散热领域的新锐力量,岚瑞技术的发展之路是东莞制造业向高端化、智能化转型升级的缩影。展望未来,若岚瑞技术成功跨越IPO门槛,这家低调的“隐形冠军”或将借助资本市场的力量,进一步巩固其在全球液冷散热市场的领先地位,为人工智能、高性能计算等新兴产业提供更关键的硬件支撑。

【返回列表页】


顶部

地址:海南省海口市玉沙路58号  电话:0898-88889999 手机:13988889999
Copyright © 2012-2018 某某网站 版权所有 Powered by EyouCms ICP备案编:琼ICP备88889999号